猫瘟是什么
猫瘟又称猫泛白细胞减少症或者猫传染性肠炎,是猫的一种急性高度接触性传染病。
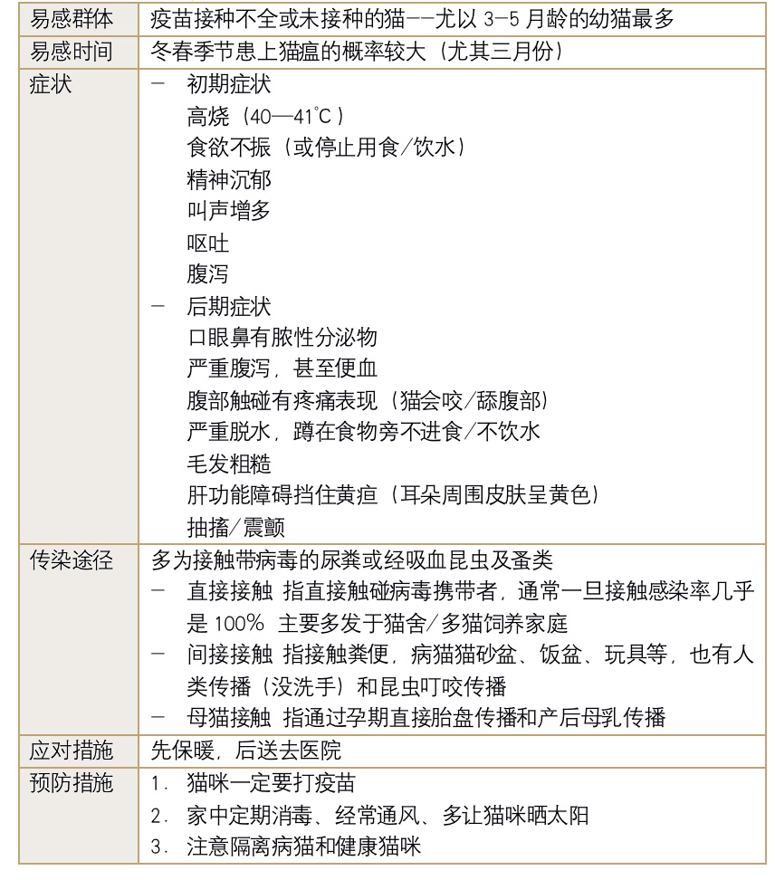
容易得猫瘟的猫咪
疫苗接种不全或未接种的猫容易得猫瘟,尤以3-5月龄的幼猫最多。注意!这不代表别的年龄阶段的猫咪不会得猫瘟,所有的猫都有得猫瘟的可能性。

猫瘟的临床表现
猫瘟热潜伏期为2-9天,临床症状与年龄及病毒毒力有关。
得了猫瘟的猫多以突然发高热、顽固性呕吐、腹泻、脱水、循环障碍及白细胞急剧减少为主要特征(但是注意,不是所有的白细胞减少的情况都是猫瘟,其它的病症也会引起白细胞减少,例如猫白血病,猫肝炎等,所以具体情况具体分析,医生也会得出准确的结论)。
幼猫多呈急性发病,体温升高40°C以上,呕吐,很多猫不出现任何症状,突然死亡,有的可能会表现出脊髓型共济失调的症状。6个月以上的猫大多呈亚急性临床,首先发热至40°C左右,1-2天后降到常温,3-4天后体温再次升高,简单来说就是反反复复发烧。
总而言之,如果猫咪出现发高热、呕吐、腹泻、精神不振,厌食,顽固性呕吐,呕吐物呈黄绿色,口腔及眼,鼻有粘性分泌物,粪便粘稠样这些症状时,很大可能是猫瘟。当出现腹泻时,说明动物已处于疾病后期,粪便带血,严重脱水,贫血,严重者死亡。


传染途径
猫瘟的传染途径是接触带病毒的尿粪或经吸血昆虫及蚤类。因此,一窝的小猫或是流浪猫容易出现群体性染病,应及时做好隔离。
应对措施
如果看到流浪猫有上述症状,条件允许先为其做好保暖,然后立刻送去就医或者拨打动物救助站电话请求协助施救。如果是家养猫得了猫瘟,也要送去医院治疗,但同时注意要注意跟家中其它的猫进行隔离。无论是哪种情况,都要注意自身的安全和卫生。及时洗手,不使其他猫交叉感染,也保护了自己。总而言之送医院,送医院,送医院!
检查小表格

重要声明:本文素材来源于网络,本站只做整理,如有侵权请联系删除。
文件大小不超过5M
|
|